• 首页
  • 关于我们
    集团简介
    组织机构
    下属企业
    联系我们
  • 新闻中心
    公司新闻
    媒体关注
    公示公告
  • 文旅产业
    景区投资开发
    红色文旅
    文旅全产业链
  • 党建群团
    党建工作
    工会群团
    学习资料
    专题报道
  • 廉洁文旅
    纪检动态
    警钟长鸣
    廉洁文化
  • 人力资源
    人才理念
    招聘公告
    专技申报指南

首页
关于我们
集团简介 组织机构 下属企业 联系我们
新闻中心
公司新闻 媒体关注 公示公告
文旅产业
景区投资开发 红色文旅 文旅全产业链
党建群团
党建工作 工会群团 学习资料 专题报道
廉洁文旅
纪检动态 警钟长鸣 廉洁文化
人力资源
人才理念 招聘公告 专技申报指南

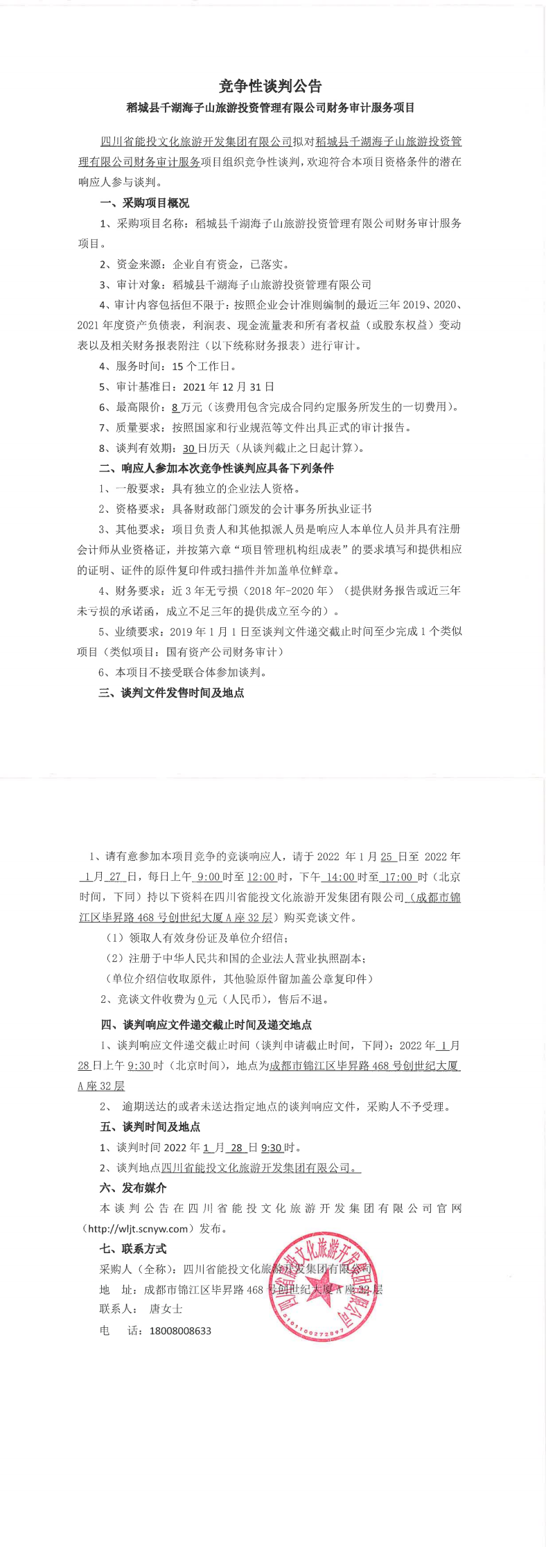
稻城县千湖海子山旅游投资管理有限公司财务审计服务项目竞争性谈判公告

来源:能投文旅集团 发布日期:2022-01-25 0
分享到:

  • 上一篇:稻城县千湖海子山旅游投资管理有限公司资产评估服务项目竞争性谈判公告
  • 下一篇:稻城县千湖海子山旅游投资管理有限公司并购法律尽职调查专项服务项目竞争性谈判公告
打印本页 关闭本页
关于我们
集团简介
组织机构
下属企业
联系我们
加入我们
新闻中心
公司新闻
媒体关注
公示公告
党群纪检
文旅产业
景区投资开发
红色文旅
文旅全产业链

联系我们

地址:成都市锦江区毕昇路468号创世纪大厦A座32层

电话:028-61052830

邮箱:wljt@scnyw.com

网址:www.scjqfzjt.com.com

关注我们

©2025 四川景区发展集团有限责任公司 | 蜀ICP备2021021970号-4 |