• 首页
  • 关于我们
    集团简介
    组织机构
    下属企业
    联系我们
  • 新闻中心
    公司新闻
    媒体关注
    公示公告
  • 文旅产业
    景区投资开发
    红色文旅
    文旅全产业链
  • 党建群团
    党建工作
    工会群团
    学习资料
    专题报道
  • 廉洁文旅
    纪检动态
    警钟长鸣
    廉洁文化
  • 人力资源
    人才理念
    招聘公告
    专技申报指南

首页
关于我们
集团简介 组织机构 下属企业 联系我们
新闻中心
公司新闻 媒体关注 公示公告
文旅产业
景区投资开发 红色文旅 文旅全产业链
党建群团
党建工作 工会群团 学习资料 专题报道
廉洁文旅
纪检动态 警钟长鸣 廉洁文化
人力资源
人才理念 招聘公告 专技申报指南

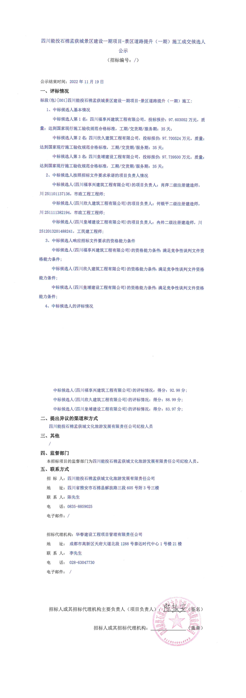
四川能投石棉孟获城景区建设一期项目-景区道路提升(一期)施工成交候选人公示

来源:能投文旅集团 发布日期:2022-11-16 0
分享到:
  • 上一篇:四川能投石棉孟获城景区建设一期项目-旅服设施提升改造施工成交结果公示
  • 下一篇:牛背山景区酒店管理系统采购项目成交结果公告
打印本页 关闭本页
关于我们
集团简介
组织机构
下属企业
联系我们
加入我们
新闻中心
公司新闻
媒体关注
公示公告
党群纪检
文旅产业
景区投资开发
红色文旅
文旅全产业链

联系我们

地址:成都市锦江区毕昇路468号创世纪大厦A座32层

电话:028-61052830

邮箱:wljt@scnyw.com

网址:www.scjqfzjt.com.com

关注我们

©2025 四川景区发展集团有限责任公司 | 蜀ICP备2021021970号-4 |